金年会
首页
金年会概况
金年会简介
董事长简介
金年会荣誉
领导关怀
新闻中心
公告栏
金年会动态
金年会刊物
视频点播
媒体看金年会
产品展示
中厚板
螺纹钢
热轧卷板
医药产品
冷系产品
增材制造
合作案例
金年会产业
金年会钢铁
机械设备
金年会高科技
金年会酒店
金年会旅游
金年会贸易
金年会文化
金年会徽标
金年会理念
金年会展览馆
文化活动
公益事业
人力资源
招聘信息
联系我们
联系方式
咨询建议
乘车路线
新闻中心
公告栏
业务须知
金年会动态
金年会刊物
视频点播
媒体看金年会
首页
>
新闻中心
>
公告栏
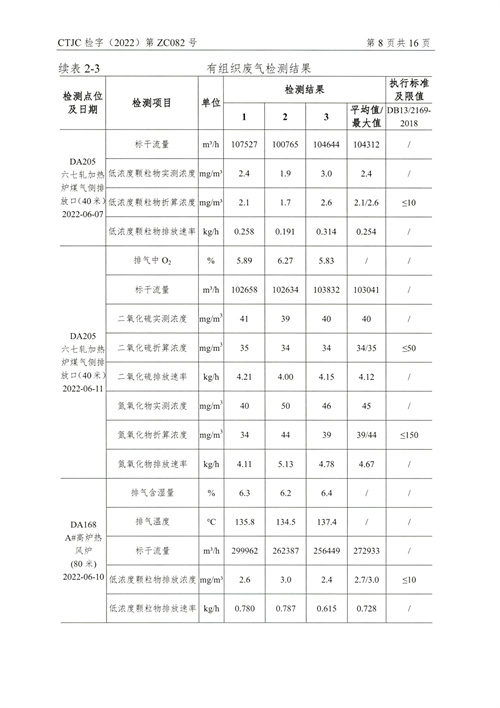
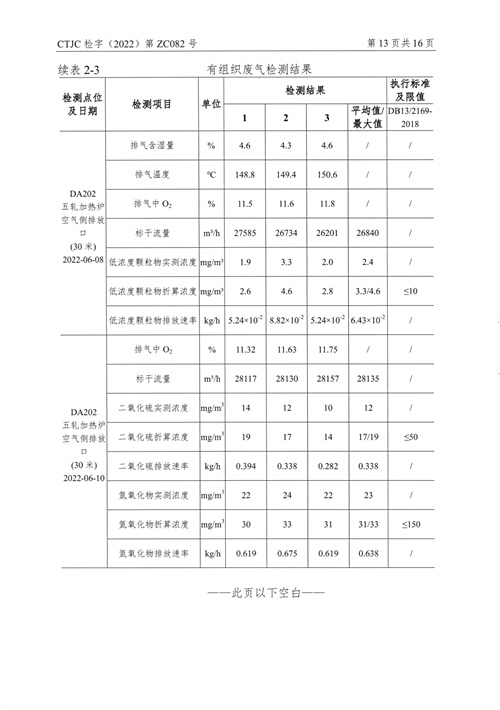
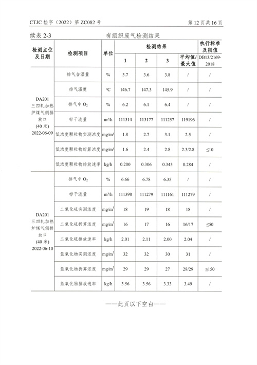
金年会钢铁有限公司2022年6月份废气周监测报告(6.14)
作者: 来源: 发布于:2022/7/9 10:58:57 点击量:
上一篇:
金年会钢铁有限公司2022年第二季度烟气在线比对监测报告(超泰)
下一篇:
金年会钢铁有限公司2022年6月份雨水检测报告
展开
收缩
QQ咨询
客服1
销售服务热线
1289172387
20937987
招标服务热线
0311-82873589
司机服务热线
0311-82870271
服务投诉热线
0311-82870266
在线留言
XML 地图